责任编辑:建培教育分享到
2021年一建考试报名专业对照表,报名一建考试就先要考虑自己是不是符合报名条件,建培小编为了能让大家知道自己的专业能不能报名一建考试,特将一建报名专业整理如下:
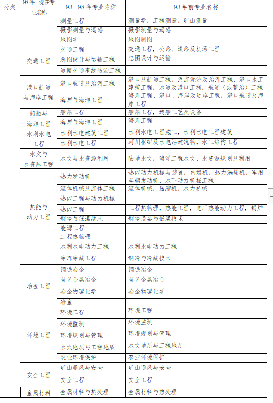
注:1.本表按教育部现行《普通高等学校本科专业目录新旧专业对照表》编制,共涉及“土建类、测绘类、水利类、交通运输类、能源动力类、地矿类、材料类、电气信息类、机械类、管理科学与工程类、生物工程类、化工与制药类、工程力学类”等18类45个专业,其中本专业36个,相近专业9个。
2.为便于考核认定条件中有关专业学历的确认,对“本专业”、“相近专业”和“其他专业”进行了划分,供申报和审核考核认定条件时参考。其他专业的具体范围由建设部、人事部确认。
添加老师微信,扫一扫即可!
京公网安备 11010602100397号 监督电话
010一59494419
登录成功

手机号不正确